返回上一级
首页
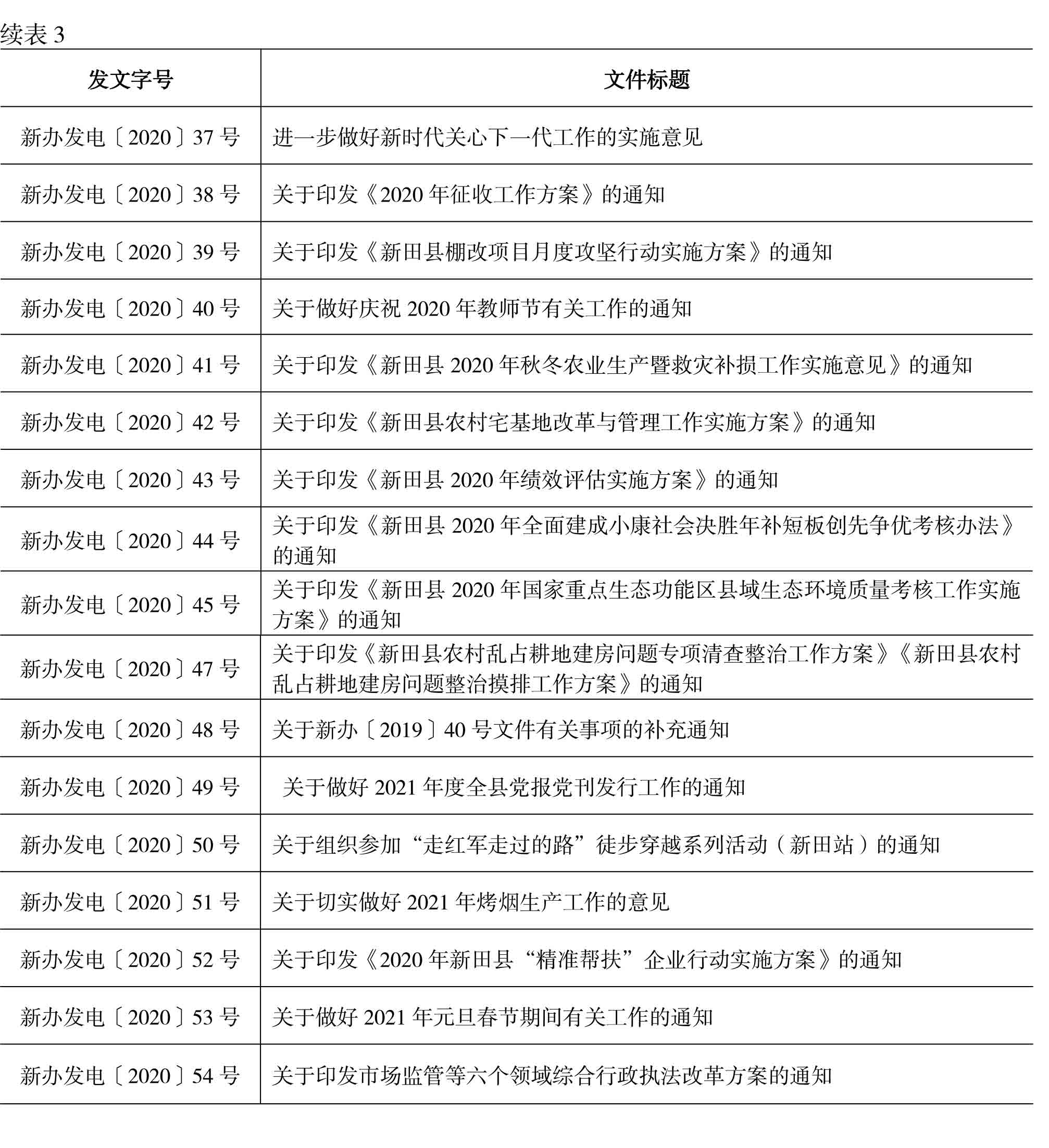
(二)县委办、县政府办文件目录
书名:
一级目:
附 录
二级目:
一、文件目录
目 录
T
字体(大)
字体(中)
字体(小)
关闭