永州市现代物流发展现状及建议
物流是国民经济的动脉,是促进产业发展、提升经济发展水平的重要支撑。为推进全市现代物流产业链建设,更好服务全市产业发展,近期我中心对全市物流业发展开展调研,形成调研报告。现将有关情况汇报如下:
一、现代物流的内涵
现代物流主要内涵包括运输的合理化、仓储的自动化、包装的标准化、装卸的机械化、加工配送的一体化和信息管理的网络化,其任务是尽可能地降低物流的总成本,为客户提供最优质的服务。相比传统物流,现代物流更加注重以下四个方面:
1.物流过程一体化。将原料采购、仓储、生产、运输、配送、售后看作一个整体,以整个供应链为基本单位,重点考虑整个链条的运行效能与费用,而非单个环节。
2.物流技术专业化。运输、装卸、仓储等环节倾向采用专业化、标准化、智能化的物流设施设备,并应用条形码技术,EDI技术,网络技术,可视化、智能化和柔性化技术等提升效率。
3.物流管理信息化。高度依赖大数据,围绕客户数据库化、客户需求即时化、订单处理代码化、物流追踪可视化等方面,重点抓好信息的采集、分析、处理和即时更新,将信息化渗透至物流的每一个领域。
4.物流服务社会化。积极发展第三方物流、第四方物流,通过专业外包等方式,推动现代物流与工业、商贸业深度融合,全面降低企业物流成本。
二、永州市现代物流发展现状
(一)永州市物流业发展取得的成绩
近年来,由于网络经济兴起、产业转型升级、交通建设提速、居民消费提质等因素叠加,永州市物流产业实现了较快增长。一是物流规模持续增长。2016-2019年,全市货物周转量由160.22亿吨千米增至188.98亿吨千米,累计增长17.9%;邮政业务总量由4.88亿元增至9.13亿元,累计增长87.1%(详见表22)。
二是物流主体增长较快。截至2019年底,全市从事物流企业法人及产业活动单位企业达到324家,“十三五”以来,年均增长15.4%。

资料来源:永州市国民经济和社会发展统计公报
(二)永州市现代物流业发展存在的主要问题
从调研的情况来看,全市物流业普遍集中在简单的位移(搬卸、运输)、简单的仓储等相对独立的单一环节,物流智能化、信息化、专业化程度偏低,离现代物流的标准还有非常大的差距。
1.观念不新。思想观念上的滞后较大程度上制约全市现代物流业的发展。一是“物流先行”的理念树得不牢。主要表现在规划布局、产业发展等方面,对
物流要素考虑不够,缺乏“用物流引领商流、信息流”的意识,没有先行开展物流规划与运作。如,物流园区布局不合理,全市有200多家零担运输企业设在居民区或闹市中,利用交通干道、人行道或公共场地作停车场或装货、卸货场地,既影响效率也存在较大安全隐患。二是“重生产、轻流通”的观念还未转变。有些企业认为生产过程是增值的,而流通过程不创造任何价值,重生产、轻流通的心态没有完全摆脱。如调研中发现,全市大部分菜篮子生产基地对蔬菜种植关注多,对物流方面,只求能运出去即可,通过现代物流追踪去向、降低成本的意识不强。三是“小富即安”的思想较为普遍。调研发现,全市本地物流企业大多都是从零担物流逐步做大的,企业负责人普遍年龄较大、文化程度不高,缺乏增添新设备、引进新技术、布局新市场的积极性。
2.合力不够。一是工作合力不强。2020年,永州市将现代物流产业链列为全市十大产业链之一,并成立全市现代物流产业链建设工作领导小组,有力推动了现代物流重点项目建设。但物流产业发展是项复杂的系统工程,涉及发改、商务、交通、自然资源、农业农村、供销、邮政、住建等多个部门,在规划、建设、管理等方面缺乏牵头协调部门,物流业发展仍处于条块管理状态,工作成效不明显。另外,全市虽然成立了物流协会,但协会主要负责联络工作,在规范秩序、协助政策制定、信息统计等方面的作用还没有发挥。二是政策合力不足。主要表现在政策落实不到位,如市里出台的《关于促进全市现代物流业加快发展的若干政策措施》明确提出“对首次获评国家‘AAA’级的物流企业,由受益财政奖励20万元”政策。调研时,永州自立物流(祁阳注册)反映该项政策“看得到,摸不着”,自2019年申报成功后,因祁阳县财政紧张,一直没有落实奖励补贴。政策制定不精准,如国家发改委和交通运输部出台的《关于进一步降低物流成本实施意见》提出“放宽标准化轻微型配送车辆通行限制,对新能源城市配送车辆给予更多通行便利”,但永州市中心城区出台限行令,要求所有的货运车辆在7∶00-21∶00限行,给企业生产经营带来不便。
3.规模不大。商流决定物流,据国家发改委2019年统计的数据显示,工业品物流总额占社会物流总额90%以上,但全市产业较弱,工业品物流需求不足,难以形成大的物流市场。一是物流规模小。与周边市相比,全市的公路货运量、货物周转量、邮政业务总量排位均靠后(详见表23)。如永州市公路货运量不足郴州的1/3,邮政业务总量只有邵阳的1/2。由于物流总体规模不大,现代物流产业做大做强的基础还不够牢固。二是市场规模小。在永州注册的第三方物流公司不足10家。对全市88家工业企业调查显示,只有42%的企业物流业务进行外包,与全国平均水平(57%)相比,还有15个百分点的差距。由于大多数企业选择企业自营物流,进一步压缩物流专业化发展的市场空间。三是企业规模小。初步统计,当前全市共有物流企业324家,AAA级企业仅有7家,占比只有2.2%。其中注册资金1000万元以上的物流企业16家,249家企业注册资金在100万元以下,多数物流企业只靠1~2辆货车和几个司机就开始营运。

资料来源:衡阳、郴州等5市2019年国民经济和社会发展统计公报和《2019中国城市统计年鉴》。
4.要素不足。一是人员素质不高。目前,全市物流企业提供的岗位主要集中在搬卸、运输等方面,薪酬水平不高,对年轻人吸引不大;而物流专业毕业的学生不愿从基层干起,也导致了物流企业的专业人才断层,物流从业人员老龄化、专业素养低等问题较为突出,不利于现代物流业的发展。走访企业发现,全市物流从业人员50岁以上占比高达48%,大专以上学历占比仅有4%。如,顺意物流(前身兄弟物流)的员工300人,大专以上学历还不足10人,具备专业背景的员工只有3人。二是用地保障不足。由于物流行业投资强度低、亩均税收不高,导致原本用地紧张的局面持续加剧,加上仓储用地租赁成本不断高涨,物流企业“打一枪换一个地方”的现象屡见不鲜,无形中增加了不必要的搬迁成本。如顺意物流自2006年成立以来,先后搬迁6次,至今仍没有固定的经营场所。目前,其仓储用地面临到期,因为现租地土地性质变更,即将无地可租。又如,顺丰、中通、百世等大型企业物流点近年来也搬迁2~3次不等。三是融资问题突出。永州本地物流企业80%以上都是小微企业,固定资产少、可抵(质)押物受限等导致融资难、融资贵的问题尤为突出,束缚物流企业做大做强。调研发现,物流企业70%以上都有贷款需求,而物流企业贷款年化利率普遍在9%~10%左右,比全市中小企业平均贷款年化利率(5.0%,人民银行永州中支数据)高出4~5个百分点。四是冷链用电价格较高。目前,全市多数冷链物流企业,特别是生鲜农产品冷库执行一般工业用电标准。数据显示,不满1千伏的工商业用电,单价为0.7511元/度,而农业用电标准为0.5487元/度,工商用电比农业用电高出37%,导致冷链物流经营成本走高。
5.支撑不强。一是基础不强,对物流发展支撑弱。“通道—枢纽—网络”的现代物流运输体系还不完善。在通道方面,永州市水运通道还没形成,全市还有三个县不通铁路;与粤港澳大湾区虽有二广高速通道连接,但时速低、收费偏贵;中心城区与江华、江永、道县等地之间还需要绕道永蓝、厦蓉高速。在枢纽方面,全市还没有形成有影响力、辐射力的大型物流园区或物流集散地,各工业园区普遍缺乏专业物流园区,物流枢纽作用没有发挥出来。在网络方面,发展短板明显。如,永州市作为全省农业大市,供港蔬菜占全省的90%,但永州市冷链企业数量、冷库数量、冷藏车分别只占全省的3%、3.7%和1.5%(详见表24)。又如,全市农村物流发展滞后,3.5米~4米宽的四级公路占全市农村公路的93%,难以构建快捷方便的农村物流网络(详见表25);除京东物流外,其他快递公司的布点还没下沉到行政村,快递进村工作任重道远。二是成本偏高,对经济发展支撑弱。2019年,全市社会物流总成本与GDP的比率为17.6%,分别高出全国(14.7%)2.9个百分点、全省(15.1%)2.5个百分点,物流成本过高对冲了全市的土地、人才成本优势,制约全市经济发展。造成现状主要有三个方面原因:首先,运输结构不优。2019年全市公路货运量6867万吨、水路货运量260.7万吨、铁路货运量430万吨(中铁四院数据),公路、水运、铁路运输占比分别为90.9%、3.4%和5.7%,而同期全国公路、水运、铁路运输占比分别为73%、15.9%和9.2%。相比之下,高能耗高过路费的公路运输占比过高,导致运输成本上涨。其次,市场结构不优。由于工业不强,永州具有销地市场的特征,进货远比出货多,满车进半车出的现象较为普遍。如全市面向广东、长沙的两大主要通道单边运输占75%以上,进一步推高物流运输成本。最后,产业结构不优。由于永州市物流园区建设滞后,仓储服务偏少,物流智能设备、自动设备不足,货物搬卸依靠人力偏多,导致全市物流成本上呈现保管费低、管理及人工费高的特征。据市物流协会提供数据显示,全市物流成本中,物流运输费占比58%、保管费用占比12%,管理及人工费用占比为30%,其中管理和人工费用比全国平均高出17个百分点。
6.层次不高。从目前来看,全市企业在物流领域仍然存在将物流简单认为物资购进卖出,主张产需见面,对物流发展前沿把握不够的问题。一是物流业态不新。全市物流与现代商贸、制造业融合水平偏低,物流企业没有参与商贸企业和制造企业的供应链环节,在促进企业降低成本、挖掘利润空间等方面还有巨大差距。目前,全市90%以上的物流企业还是按传统物流方式作业,信息化、机械化、智能化、一体化程度低,还没出现无车承运人等物流新业态。国家交通部的数据显示,无车承运人试点企业的车辆里程利用率较传统运输企业提高50%,平均等货时间由2、3天缩短至8小时~10小时,交易成本下降6%~8%。二是信息化程度不高。由于缺乏物流信息平台、车货匹配平台等信息手段支持,物流企业多数以线下揽货方式为主,信息孤岛严重,物流供需无法有效对接。车找货、货找车的现象大量存在。如永州经开区有电子企业反映,经常因信息统筹协调不到位导致货源不足,经常出现仅装半车就出发,货物从永州运输到广东,价格是0.8元/千克~1元/千克;若整车运输,货物价格能降低到0.45元/千克~0.5元/千克,价格相差1倍。三是绿色物流体系不健全。主要表现在绿色物流意识欠缺、高新技术支撑绿色物流发展的动力不足、绿色物流基础设施不完善等。截至目前,全市在绿色物流方面,还没有进行专门研究和规划布局。

资料来源:根据湖南省相关厅局提供资料整理,数据截至2019年9月

资料来源:根据永州市交通局提供资料整理
三、现代物流的发展政策和趋势
从政策看,发展现代物流业有重大支持。流通体系作为国家基础性工作已上升到战略高度,现代物流业作为流通体系关键环节,已成为支撑国民经济社会发展的基础性、战略性、先导性产业。近年来,国家、省、市物流政策扶持力度不断加大(详见表26),现代物流业迎来前所未有的发展机遇。2019年以来,据不完全统计,国家为推动物流高质量发展,重点聚焦物流枢纽建设、农村物流、物流智能化改造、现代供应链创新应用等,出台《推动物流业制造业深度融合创新发展实施方案》等相关政策近60条(数据来源于中国物流与采购联合会);湖南省为推动物流降本增效,重点聚焦多式联运、快递与商贸物流融合等领域,出台《湖南省推进运输结构调整三年行动计划实施方案》等2个政策文件;2019年永州市将现代物流作为重点发展的十大产业,围绕补短板,出台《永州市现代物流业发展三年行动计划(2019—2021年)》等3个政策文件,但与国家和省比较来看,全市出台的政策文件均为综合性文件,专项物流政策较少。


资料来源:根据各级政府网站的资料整理
2.从行业看,发展现代物流业有广阔空间。一是物流与产业深度融合是趋势所向。政策层面,2020年国家陆续出台《关于促进快递业与制造业深度融合发展的意见》《推动物流业制造业深度融合创新发展实施方案》等政策文件,促进实体经济降本增效、供应链协同、制造业高质量发展,未来物流与产业深度融合将是政策支持的重点方向。企业层面,物流已从附属服务转变为提高制造企业市场竞争力、降低成本挖掘利润空间的重要方面,物流企业与制造企业间风险共担、利益共享的联动融合发展格局正在形成。如美的企业旗下的科技创新型物流公司安得智联,通过构建高效的仓配一体服务,形成贴近客户、快速反应的全国直配网络格局(如在永州市,美的与顺意物流合作,基本实现城区1天、乡镇2天送达安装),已经成为美的核心竞争力。二是物流龙头企业集聚化是发展的必然选择。目前,整个全球物流市场,尤其是快递行业呈现龙头企业垄断集聚化发展趋势。如中国快递行业集聚化特征凸显,2017年中国快递物流行业中通、圆通、韵达、申通、百世、顺丰6家企业占据市场份额66.51%。美国快递行业呈现双寡头垄断格局,整车运输行业龙头占据市场份额20%以上。日本由于国土面积小,道路设施狭窄,物流行业以快递业为主,呈现高度集聚化发展,雅玛多、佐川急便及日本邮政占据市场份额93.49%。三是物流行业加速向数字化、智慧化转型。当前,各龙头物流企业都在加快推进新兴技术和智能化设备应用,提高仓储、运输、分拨配送等物流环节的自动化、智慧化水平,进而提升物流服务质量,降低物流成本,形成核心竞争力。如京东
物流用5年时间在全国布局25座“亚洲一号”智能物流园区,形成中国第一,亚洲最大的电商物流领域规模最为庞大的智能化全国化仓储群。2020年“6·18”购物节,京东物流智能仓出库单量同比增长106%,而小县城的配送单量同比增幅是一线城市的1.5倍。又如,2020年的1月—6月,全球最大的集装箱运输公司马士基手机App下载量和激活量增长460%,表明企业和客户对智慧化、数字化物流需求旺盛。
3.从永州看,发展现代物流业有现实需要。一是全市对接粤港澳大湾区的铁路物流短板明显。永州虽为全省对接粤港澳大湾区的南大门,空间距离近,但时间距离远。经测算,永州市到广州市的空间距离为463千米,比郴州(367千米)远,比衡阳(529千米)近。如客运方面,永州市到广州的高铁时长需3.5个小时,而衡阳不足2个小时、郴州仅为1.5个小时;货运方面,永州市公路物流到广州所需时长处于郴州和衡阳之间,但铁路物流,永州市到广州需要8个小时以上,比郴州和衡阳分别高出100%、50%(详见表27)。未来永清广高铁建成后,永州市到粤港澳大湾区的客运时长可缩短至90分钟,但铁路货运劣势仍将长期存在,对永州市承接粤港澳大湾区产业转移有较大影响。二是永州市对接北部湾经济区和东盟的海铁联运潜力巨大。我国已与东盟互为第一大贸易伙伴,对接东盟前景广阔。2020年前三季度,广西西部陆海新通道海铁联运开行班列3174列,同比增加109.2%。湖南省委《关于深入学习习近平总书记考察湖南重要讲话精神奋力谱写新时代坚持和发展中国特色社会主义湖南新篇章的决定》提出要“构建湖南省陆海双向大通道”。永州是湘桂线、洛湛线的交汇地,向西可达防城港、钦州港,向南可达湛江港。据测算,湖南省湘北、湘中地区经京广或洛湛线经永州至柳州至北部湾,比经怀化经桂林至北部湾(西部陆海新通道之一)158千米,节约时间2个小时以上。随着永州北货站建成投用,永州市有望成为湖南省产能出海、湘品出海的关键节点。综上,未来永州发展需要坚持“物流先行”的理念,把推动“公转铁”“铁水联运”作为全市的重点方向和重大机遇来抓。并按照现代物流的理念,合理做好产业布局,做好不同产品与运输方式的适配,推动工业、商贸业与现代物流有机融合,切实降低物流成本,实现互相促进、互为支撑。

资料来源:根据“十四五”规划资料、高德地图整理
四、永州市现代物流发展的建议
1.规划引领,抓好顶层设计。一是坚持规划先行。以编制“十四五”规划为契机,聘请高水平、有实操经验的咨询机构为全市编制《永州市“十四五”现代物流发展规划》。重点要找准发展定位,要紧抓全省构建陆海双向大通道的机遇,着力打造湖南乃至中西部地区对接东盟的关键物流节点城市、铁路货运中转枢纽、区域性物流集散中心。要做好产业匹配,如正视永州市在对接粤港澳大湾区铁路货运的短板,以生物医药、电子信息关键零部件等产业为依托,围绕体积小、价值高、时效性强的产品,提前谋划和发展高铁货运,以便在永清广高铁建成后取得先发优势;依托永州市机电设备、轻纺制鞋等产业优势,瞄准和对接东盟市场,大力发展海铁联运;依托全市优势农产品,积极发展冷链物流。二
是强化统筹协调。全面落实市政府办《关于促进全市现代物流加快发展的若干政策措施》有关要求,建议由发改部门加挂现代物流业规划建设管理办公室牌子,负责物流发展的全过程管理,包括物流发展的顶层设计、物流规划、重大项目推动、物流政策制定、统筹物流配套资金使用、推广宣传及定期效果评估等。赋予与强化物流领导小组办公室的统筹协调职能,破除资源整合与一体化运作形成的体制性障碍。三是发挥协会作用。指导和支持全市物流协会承担行业规范职责,切实抓好行业调查和统计、信息化平台推广应用、规范物流行业市场秩序、协助制定相关政策法规等工作,充分发挥物流协会牵头协调作用。
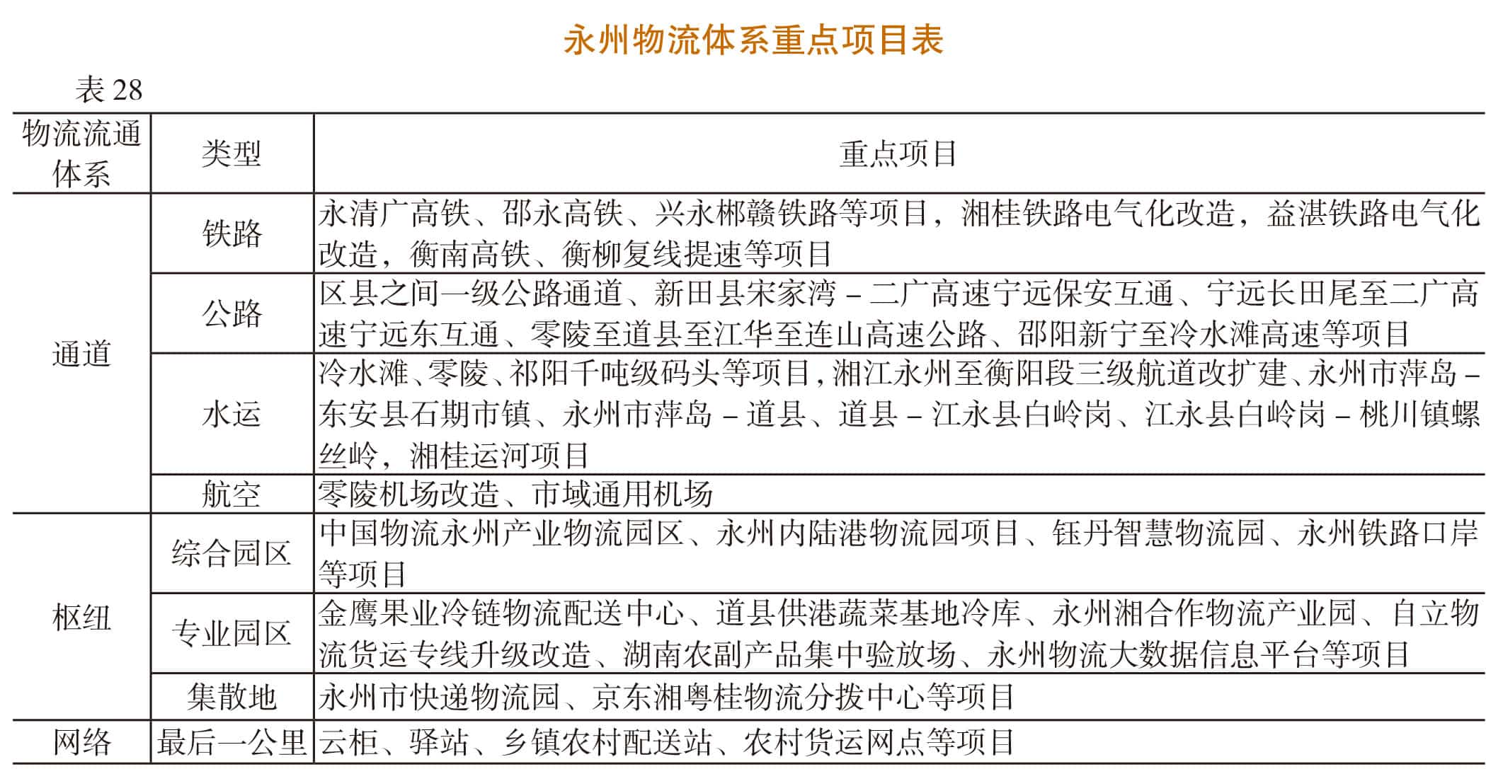
2.优化布局,完善物流体系。围绕完善“通道-枢纽-网络”的要求,切实抓好物流布局,积极推进现代物流产业的各类项目建设(详见表28)。一是加快构建物流大通道。对接粤港澳大湾区通道方面,重点推进永清广高铁、零陵至道县至江华至连山高速公路等项目建设;湖南产能出海通道方面,重点抓好湘桂铁路、益湛铁路等电气化改造项目实施,推动衡南高铁、衡柳复线提速等项目建设;湘南湘西承接产业转移示范区内部通道方面,重点实施邵永高铁、兴永郴赣铁路、邵阳新宁至冷水滩高速公路等项目,实现示范区内大畅通;水上通道方面,抓好湘江永州至衡阳段三级航道改扩建,冷水滩区、零陵区、祁阳千吨级码头等项目,谋划研究湘桂运河项目;航空通道方面,着力推进永州机场搬迁、通用机场建设等项目,积极发展凌空经济。二是建设现代物流枢纽。抓好综合物流园区建设,推进中国物流永州产业物流园区、永州内陆港项目等项目建设,加强与湛江港、防城港合作,积极争取设立永州铁路口岸,推动铁水联运。加快布局专业物流园区。以道县为中心,围绕供港蔬菜、柑桔、富硒农产品、香型农产品,建立大型冷链物流中心;重点支持新田建设辐射湘粤桂省际区域的家具专业物流园、支持东安以神华国华火电为依托建设大型煤炭物流园、支持祁阳建设轻工物流集散中心、支持蓝山建设专业皮具箱包物流园等。根据全市各园区的“一主一特”产业,确保每个工业园区“十四五”期间都建成与主导产业相配套的专业物流园。三是打通“最后一公里”。整合利用城市商业网点、快递网点、社区服务机构等设施及农村商贸、交通、邮政、供销等网络资源,建设公共末端配送网点,重点抓好云柜、驿站、乡镇农村配送站、农村货运网点等基础设施建设。进一步优化城区物流配送通行环境,保障物流车辆行、停、卸设施供给,解决城市物流“最后一公里”配送难题。

资料来源:《永州市现代物流业发展三年行动计划(2019-2021年)》《永州市综合交通运输体系规划(2019-2035)》
3.内育外引,加快转型升级。一是坚持做大引强。以构建湖南陆海新通道为机遇,着力引进一批现代物流各领域的龙头企业,支持在永州设立分支机构、配送中心、仓储中心,进一步补齐全市物流短板。鼓励本土物流企业与国内外知名物流企业通过参股、控股、联合、合资、合作等多种形式进行资产重组,做大本土物流企业。二是建好物流平台。积极对接普洛斯、安博中国、今天国际等重点物流运营商,针对园内企业在原材料入厂上线、仓储、运输、配送、报关、保税库仓储及增值服务、逆向回收等方面的物流需求,进行方案设计和物流服务,提供基于供应链的一体化综合物流服务,提升全市园区工业物流水平。积极引进货拉拉、满帮集团、福佑卡车等车货匹配平台,鼓励和引导全市物流企业“上云、上平台”,提升物流效率。充分利用全市土地成本优势,加快布局一批智能仓库。三是积极发展冷链物流。以果蔬、生鲜(猪肉)、中药材及药品等产品为重点,鼓励和支持全市时代阳光、恒康药业以及冷链产品生产加工龙头企业、菜篮子生产基地与国内知名冷链物流企业合作,进一步完善冷库布局、冷藏车配备和配送网络,支撑相关产业顺利发展。
4.拓宽思维,做长产业链条。一是打造智慧物流产业链。利用现有产业基础,鼓励长丰与北斗合作,加大新能源货车、新能源无人货车的研发制造,打造无人驾驶汽车产业链。支持永州经开区加强与极智嘉、快仓、极飞科技、云运科技、智行者科技等企业合作,争取引进一批生产项目,打造以立体仓库、AGV机器人、物流无人机、配送机器人为重点的智能制造产业集群,形成全市智慧物流产业链。二是做强绿色物流产业链。采用新能源配送车辆,统一外观标识、统一车型和统一编号管理,为专用配送车辆临时停靠提供便利,推动城乡配送各环节高效衔接。以江华九恒为重点,引进一批可循环使用和可降解的包装材料项目,不断完善绿色物流产业链。三是扶持逆向物流发展。对接“阿里回收”,做好废弃旧产品的回收、翻新、改制等再利用和再循环的现代物流网络配套设施,打造一站式再生资源回收,实现“两网融合、资源再生”。
5.精准施策,强化要素保障。土地方面,由自然资源和规划局牵头,按照“货外客内”的原则,结合城市产业布局、原则上将大型物流园区布局在城市周边和主通道周边,形成快进快出、高效便捷的空间格局。严格落实国家《关于进一步降低物流成本实施意见》有关政策,鼓励仓储用地集约化,支持物流企业通过先租后拍的方式拿地,鼓励物流地产商携手合作物流企业、电商企业、实体企业组成联合体联合拿地。财政金融方面,由物流领导小组办公室牵头,联合全市农商行、担保公司、物流协会、人民银行等,通过成立专项资金、贷款贴息、提供担保等方式,解决其融资难、融资贵问题。充分发挥中小企业融资综合信用服务平台作用,对有发展潜力物流企业,推广“信易贷”模式。参照《湖南省中小企业技术创新“破零倍增”三年行动计划(2020—2022)》做法,对全市“上云、上平台”的物流企业给予一定财政补助。人才支撑方面。举办全市物流企业负责人专题培训班,开拓企业视野。鼓励物流协会、物流企业与全市高校合作办学,定期组织物流培训班,提升物流从业人员的职业素养。用电方面。以粤港澳菜篮子基地建设为契机,积极加强向省争取力度,对符合节能减排、符合绿色发展要求的新型冷链等基础设施建设,实行农业用电标准。
(供稿单位:永州市政府发展研究中心)
