返回上一级
首页
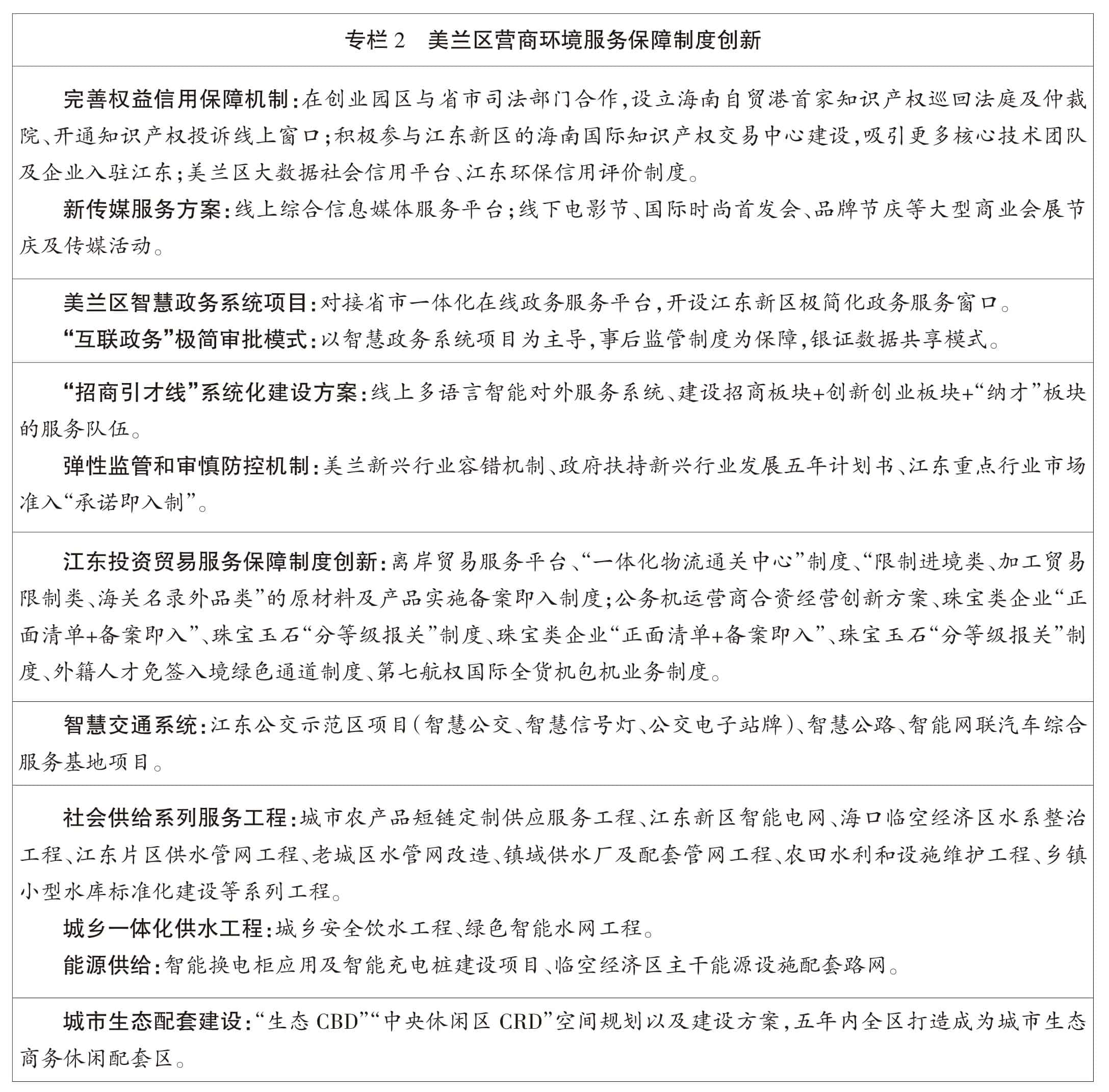
专栏2美兰区营商环境服务保障制度创新
书名:
一级目:
特辑
二级目:
海口市美兰区国民经济和社会发展第十四个五年规划和二○三五年远景目标纲要
目 录
T
字体(大)
字体(中)
字体(小)
关闭